
更新时间:2019-8-18 20:49:05
一、招生计划
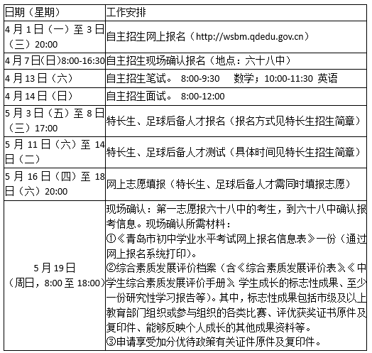
二、招生重要日程表
三、联系方式
咨询电话:
88898138(教师中心)
88893506(学生中心)
88896192(校办)
88896739(校办)
监督电话: 88890295
学校网站网址:http://www.qd68.qdedu.net
学校地址:青岛市九水东路619号
四、学校简介
先进的理念。学校本着让学生“成为最好的自己”的办学理念和“以人为本、和谐发展”管理思想,坚持立德树人,力争“让每一位教师都幸福,让每一名学生都精彩”,努力打造“有人性,有温度,有故事,有美感”的新样态学校。
崭新的校舍。六十八中新校址位于九水东路619号,于2016年6月投入使用,教育教学场所充足,设施设备装配一流:教室内设有空调、学生专用书柜;每个宿舍住6名学生,配有写字桌,独立卫生间、盥洗室;科技楼配有理化生、3D打印、探究、创新、海洋、机器人等实验室22个;学校餐厅共3层,饭菜质量高,营养搭配合理,品种丰富,其中二楼专供特色小吃。学校先进的生活设施先进为学子治学保驾护航。
优秀的师资。六十八中有一支爱岗敬业、高素质的教师队伍。翟召东校长是青岛市创新型校长。在162名教师中,有正高级教师1人,省特级教师1人,高级教师54人,省市级优秀教师8人,市、区级优秀教师50人,教学能手30余人。学校成立了10个名师工作室,8个名班主任工作室,着力打造 “智慧型”“专家型”“创新型”教师队伍。
高水平的教学质量。学校实施了“理解教育”,倡导“理解学生,教在心灵;理解教师,勤学奋进;理解自己,塑造人生”锦言。开展了“自然分材”教学改革,探索出“六步三点”教学模式,在建设智慧校园中,打造高效课堂。多年来的教育教学改革,大大提高了教育教学效益,激发了学生的学习动力与兴趣,教育教学质量明显提升。
推行“全员育人导师制”。学校着眼于每个学生的特质,进行个性化培养。每位学生入校后都配有一名“导师”,导师为学生建立成长记录档案,跟踪每位学生发展状况,为每个学生发展提出来具有针对性的合理化建议,真正做到“思想引导,心理疏导,生活指导,学习辅导,成长向导”,用智慧之光去照亮学生前进的征程,帮学生拓展生命的厚度和宽度。
学校推行“班级ECM管理模式”。让每一个学生都有机会体验团队组建、制度建设和团队管理,使学生的潜能得到充分发掘,才华得到充分施展,从而使师生享受轻松满足和成功快乐。同时,利用这个模式的平台,充分开展学生的生涯规划教育,帮助学生寻找确立目标,激发自主发展动力,实现成绩和能力双提升。
生涯规划教育。学校从2008年开展生涯规划教育,是全国生涯规划教育示范基地。教师中有41人取得生涯规划指导师资格。生涯规划教育,能使学生思考人生,唤醒学生自主发展意识;能在主动学习中,挖掘潜能;能在改变学习状态中,提高学习成绩;能在发现自我,发展自我,完善自我的过程中,不断超越自己。2017年、2018年在全国模职比赛中,取得全国特等奖。
研学旅行活动。学校每年开展形式多样的研学旅行活动。赴法国巴黎考察风土人情和艺术欣赏研学旅行活动;赴友好学校美国南卡罗莱纳州罗镇预备学校、美国密苏里州立大学,开展领导力培训活动;赴上海、北京“人文与科技”研学旅行;走进齐鲁文化研学旅行活动;学校每年组织学生到国家海洋局第一海洋研究所、中科院海洋研究所生物馆、中国海权教育馆、极地海洋世界、即墨昌盛日电工业园开展相关知识的研学旅行活动。
多元发展平台。为拓宽学生成才渠道,构建了学生多元发展立交桥。开办的金融教育实验班,开展财商素养教育,受到社会关注;为学生英语特长发展搭建平台,聘请外教为学生上课;学校重视学生科技创新教育,机器人、航空航海模型、科技创新等比赛活动,多次获得世界锦标赛一等奖、全国一等奖,学生每年有20余项发明创造获国家专利;艺术体育特长生在学校同样得到重视,学校聘请了足球、排球专业教练、版画、传媒、音乐、美术、舞蹈等专业教师开设校本课程,每年都有一批学生通过自主招生、艺术特长、科技创新升入理想的大学。在国外有5所友好学校,可以通过读友好学校美国南卡罗莱纳州罗镇预备学校、美国密苏里州立大学预科班,实现出国深造的愿望。
精彩纷呈的社团活动。艺术节、体育节、科技节、读书节已成传统 ;研学旅行拓展课堂;科技、艺体教育成果丰硕。女子篮球队连续5年蝉联青岛市篮球赛冠军;校足球队在青岛市市长杯甲级足球联赛中取得季军的优异成绩,学校获得了全国足球特色学校的称号;舞蹈、合唱、民乐、绘画等项目在青岛市艺术节比赛中屡获佳绩。
经过不懈努力,学校形成了凝心聚力,共谋发展的和谐局面,学校的管理水平不断提高,教育教学质量稳步提升,社会美誉度显著增强。学校先后获得:山东省规范化学校、山东省素质教育先进单位、山东省依法治校示范学校、山东省民族教育民族团结先进集体、山东省普通中学办学水平督导评估优秀等级、山东省健康示范学校、山东省语言文字示范校、全国足球特色学校、青岛市文明单位标兵、青岛市标准化学校、青岛市海洋教育特色学校、青岛市文明校园等称号。
中考信息不断变化,精英中考网www.52zhongkaow.com提供的中考资讯、成绩查询、分数线信息仅供参考,具体以相关教育部门的信息为准!