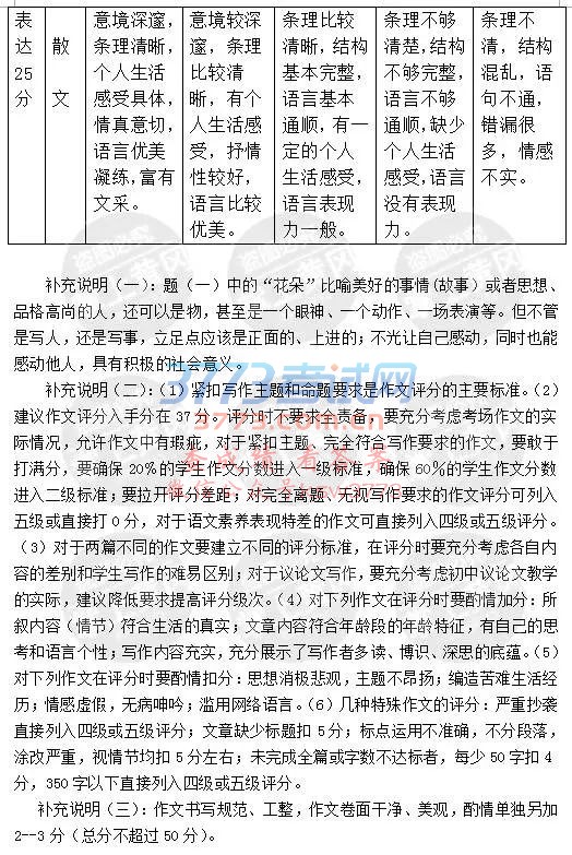
2017黄冈中考语文试卷试题及参考答案

更新时间:2017-12-12 8:55:55

精英中考网消息:2017年湖北省黄冈市中考已经结束,很快又将一批新的初三考生即将参加2018中考,为了帮助广大师生更好的备考,小编收集整理了2017黄冈中考各科试题及参考答案,供广大考生参考,下面是2017黄冈中考语文试卷试题及参考答案



2017黄冈中考

上一页  [1] [2] [3] [4] [5] [6] 

中考信息不断变化,精英中考网www.52zhongkaow.com提供的中考资讯、成绩查询、分数线信息仅供参考,具体以相关教育部门的信息为准!

Copyright 版权所有

精英中考网 粤ICP备14029008号-1