青岛市2019年高中阶段学校招生
录取分数线公告(第一次)

更新时间:2019-7-6 16:03:39
青岛市2019年高中阶段学校招生
录取分数线公告(第一次)
7月6日上午九时左右,青岛市2019年中考成绩开始查询。同时公布了青岛市2019年“3+4”对口贯通分段培养本科、局属公办普通高中及有关民办普通高中学校录取分数线(第一次)。7月12日发布局属公办高中分数带。
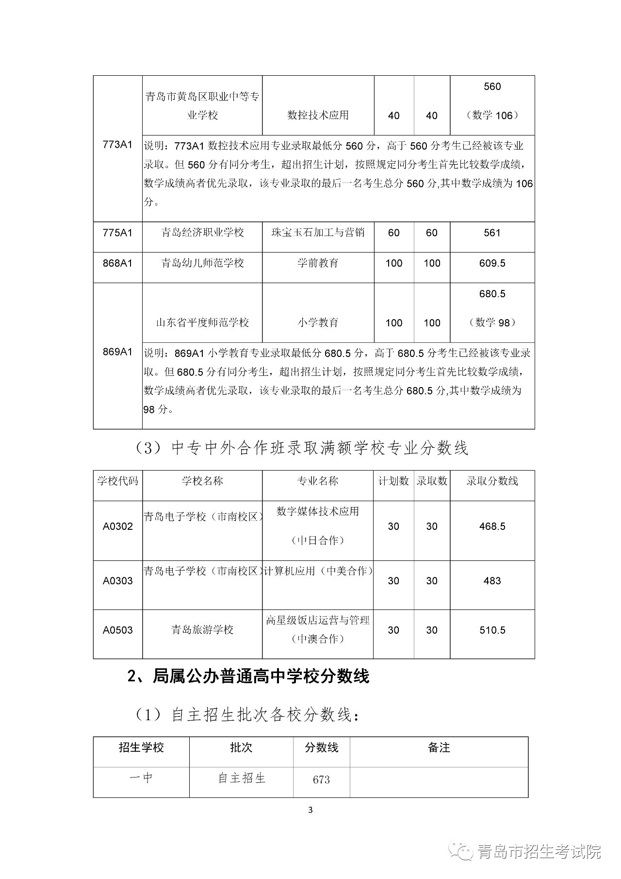
◆局属公办普通高中录取资格线为569分。
◆青岛二中普通班第一志愿录取线为702分。
◆青岛五十八中普通班第一志愿录取线为702.5分;大学先修班第一志愿录取线为723分。2019青岛中考分数线
中考信息不断变化,精英中考网www.52zhongkaow.com提供的中考资讯、成绩查询、分数线信息仅供参考,具体以相关教育部门的信息为准!